近日,中国热带农业科学院热带生物技术研究所在植物病毒致病机理研究方面取得新进展,首次揭示了芜菁皱缩病毒(Turnip crinkle virus, TCV)通过泛素-蛋白酶体途径降解宿主RNA衰减关键因子Dcp1,从而逃逸植物抗病毒防御的分子机制,为作物抗病毒策略开发提供了新靶点。

图1. 研究内容缩略图
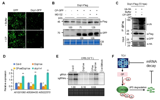
芜菁皱缩病毒(TCV)是严重危害十字花科作物的RNA病毒,其外壳蛋白(CP)不仅是病毒病症决定因子,还被发现具有抑制宿主RNA沉默和mRNA衰变的功能,但抑制mRNA衰变的机制尚不明确。本研究发现,TCV CP通过泛素化标记宿主RNA衰减通路的核心蛋白Dcp1,促使其经26S蛋白酶体降解,从而瓦解植物通过RNA降解抵御病毒侵染的防线。
研究发现,TCV感染显著增强宿主Dcp1蛋白的荧光信号,但病毒通过CP蛋白与Dcp1直接互作,诱导其泛素化标记并通过蛋白酶体降解,破坏宿主RNA衰减功能;CP与Dcp1的互作不破坏Dcp1/Dcp2脱帽复合体的形成,但通过泛素化加速Dcp1的降解,导致病毒RNA稳定性显著增强;CP对Dcp1的降解作用与其已知的RNA沉默抑制活性无关,这揭示了病毒“多武器协同”的逃逸策略。
研究首次阐明了病毒通过劫持宿主泛素-蛋白酶体系统对抗RNA衰减通路的具体机制,揭示了病毒与宿主在“分子军备竞赛”中的全新战术,为设计靶向病毒蛋白降解通路的抗病毒作物育种提供了理论依据。
相关研究成果以“Capsid protein of turnip crinkle virus suppresses antiviral RNA decay by degrading Arabidopsis Dcp1 via ubiquitination pathway”为题发表于《Plant Journal》,中国热科院生物所吴坤鑫副研究员、新疆伊犁师范大学联合培养硕士研究生谢秋贤、刘雪婷为论文共同第一作者,新疆伊犁师范大学任艳利副教授、中国热科院生物所/热带生物育种全国重点实验室阮孟斌研究员和张秀春研究员为论文共同通讯作者。研究得到国家自然科学基金和海南省自然科学基金等项目的资助。
论文链接: https://doi.org/10.1111/tpj.70075


琼ICP备11000394号
琼公网安备 46010602000325号